全站导航 ▼
MBA资讯
院校信息
院校简章
复试调剂
就业新闻
报考指南
报考攻略
招生信息
考试大纲
复试调剂
备考辅导
每日练习
太奇周测
名师点睛
模拟试题
资料分享
数学资料
英语资料
逻辑资料
写作资料
太奇服务
直播答疑
试听室
QQ交流群
历年真题
当前位置:
主页
>
联考资讯
>
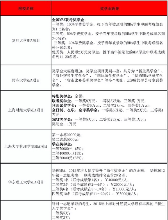
上海地区各大MBA院校奖学金政策汇总
2016-07-26 15:04 |
太奇MBA网
管理类硕士官方备考群,考生互动,择校评估,真题讨论
点击加入备考群>>
相关链接:
MBA2017入学考试辅导招生简章
上一篇:
上一篇:
MBA关注:互联网巨头雅虎挥别互联网
下一篇:
下一篇:
北大MBA2017人数必创新高,屌丝逆袭之路逐渐收窄
热门开班课程
导学班 |2024年3月3日<周日>【导学班】
2025|太奇教育笔面全年班_早鸟营开始
考前冲刺|2023年11月4日<周六>【笔试真
考前冲刺|2023年11月18日<周六>【笔试
考前冲刺|2023年11月18日<周六>【笔试
考前冲刺|2023年11月18日<周六>【笔试
课程秒杀|【写作批改班】,模考+手工
热门讲座
讲座|2023年11月18日<周六>【数学考点
讲座|太奇教育2025管理类专硕备考说
模考|太奇2023年【公益模考】第三轮
2025年MBA全年备考指导【校长讲座】
返回顶部